Synchronization of marketing strategies with company restructuring
DOI:
https://doi.org/10.15587/1729-4061.2025.326377Keywords:
marketing strategy, Kohonen maps, business adaptation, enterprise development, competitive advantageAbstract
The object of this study is the process of interaction and further synchronization of marketing strategies of enterprises during restructuring changes. The problem addressed is the lack of a systematic approach to the synchronization of marketing strategies in the processes of enterprise restructuring.
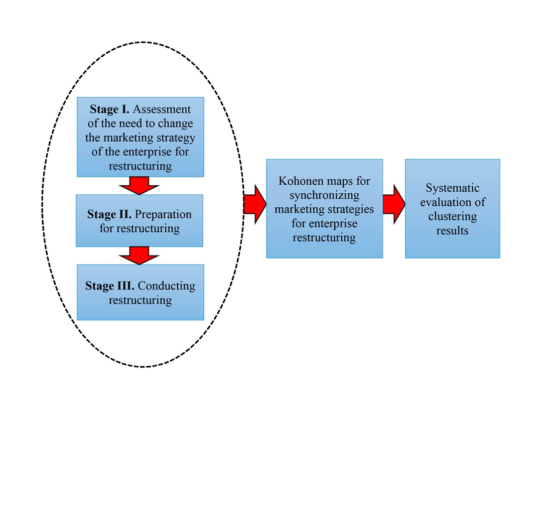
The main results reported here include methodological principles that were formed aimed at the synchronization of marketing strategies in the process of enterprise restructuring, which harmonizes marketing with increasing the level of market competitiveness of the enterprise; and a methodological approach that was devised to apply cluster analysis and Kohonen maps to assess the strength of synchronization of marketing strategies in the processes of restructuring; as well as a conceptual model of synchronization of marketing strategies in the processes of enterprise restructuring that was built considering measures to optimize marketing approaches for enterprises in different clusters, taking into account the strategic priorities of their further market development.
Innovative methodological approaches to the implementation of marketing strategies in the mechanisms of enterprise restructuring have been substantiated and explained in detail. The application of cluster analysis based on Kohonen maps made it possible to identify three typological groups of enterprises according to the criterion of depth of application and direction of strategic development for each of the selected clusters.
The results could be used in the processes of devising strategies for the transformation of enterprises in various domains of economic activity, in particular in the planning and implementation of restructuring measures aimed at increasing the level of competitiveness, digital modernization, development of production, and environmental responsibility. The proposed model of cluster analysis using Kohonen maps could be implemented in the activities of enterprises in various realms of economic activity to diagnose the level of marketing maturity and form targeted strategic decisions taking into account the specificity of the industry
References
- Bowman, E. H., Singh, H. (1993). Corporate restructuring: Reconfiguring the firm. Strategic Management Journal, 14 (S1), 5–14. https://doi.org/10.1002/smj.4250140903
- Ismail, A. A. (2024). Restructuring and business re-engineering, strategies for reviving business organizations. International Journal of Research in Human Resource Management, 6 (1), 200–210. https://doi.org/10.33545/26633213.2024.v6.i1c.189
- Ayeni, A., Bisschoff, C. A., Sekhampu, J., Lekunze, J., Ayeni, E. (2024). Interactive Marketing: A Systematic Review and Research Agenda. F1000Research, 13, 1383. https://doi.org/10.12688/f1000research.156743.1
- Makedon, V., Budko, O., Salyga, K., Myachin, V., Fisunenko, N. (2024). Improving Strategic Planning and Ensuring the Development of Enterprises Based on Relational Strategies. Theoretical and Practical Research in Economic Fields, 15 (4), 798. https://doi.org/10.14505/tpref.v15.4(32).02
- Grewal, D., Hulland, J., Kopalle, P. K., Karahanna, E. (2019). The future of technology and marketing: a multidisciplinary perspective. Journal of the Academy of Marketing Science, 48 (1), 1–8. https://doi.org/10.1007/s11747-019-00711-4
- Zimmerman, F. M. (1989). Managing a successful turnaround. Long Range Planning, 22 (3), 105–124. https://doi.org/10.1016/0024-6301(89)90013-7
- Edeling, A., Srinivasan, S., Hanssens, D. M. (2021). The marketing-finance interface: A new integrative review of metrics, methods, and findings and an agenda for future research. International Journal of Research in Marketing, 38 (4), 857–876. https://doi.org/10.1016/j.ijresmar.2020.09.005
- Bergh, D. (1998). Product-market uncertainty, portfolio restructuring, and performance: An information-processing and resource-based view. Journal of Management, 24 (2), 135–155. https://doi.org/10.1016/s0149-2063(99)80057-9
- Chen, J.-S., Khiêm, M. Đ., Tsou, H.-T. (2023). Digital organisational restructuring on business value creation in SMEs during the COVID-19 pandemic. Technology Analysis & Strategic Management, 36 (12), 4036–4051. https://doi.org/10.1080/09537325.2023.2239378
- Sintani, L., Ridwan, R., Kadeni, K., Savitri, S., Ahsan, M. (2023). Understanding marketing strategy and value creation in the era of business competition. International Journal of Business, Economics & Management, 6 (1), 69–77. https://doi.org/10.21744/ijbem.v6n1.2087
- Ma, X., Gu, X. (2024). New marketing strategy model of E-commerce enterprises in the era of digital economy. Heliyon, 10 (8), e29038. https://doi.org/10.1016/j.heliyon.2024.e29038
- Ciampi, F., Cillo, V., Fiano, F. (2018). Combining Kohonen maps and prior payment behavior for small enterprise default prediction. Small Business Economics, 54 (4), 1007–1039. https://doi.org/10.1007/s11187-018-0117-2
- Purbasari, I. Y., Puspaningrum, E. Y., Putra, A. B. S. (2020). Using Self-Organizing Map (SOM) for Clustering and Visualization of New Students based on Grades. Journal of Physics: Conference Series, 1569 (2), 022037. https://doi.org/10.1088/1742-6596/1569/2/022037
- Winston, J. J., Hemanth, D. J., Angelopoulou, A., Kapetanios, E. (2019). Iris Image Recognition using Optimized Kohonen Self Organizing Neural Network. 9th International Conference on Imaging for Crime Detection and Prevention (ICDP-2019), 13 (74-79). https://doi.org/10.1049/cp.2019.1171
- Skuratov, V., Kuzmin, K., Nelin, I., Sedankin, M. (2019). Application of kohonen neural networks to search for regions of interest in the detection and recognition of objects. Eastern-European Journal of Enterprise Technologies, 3 (9 (99)), 41–48. https://doi.org/10.15587/1729-4061.2019.166887
- Sofía, O., Lisana, B. M., Hernán, V., Maria, B. G. (2020). A Regional Kohonen Map of Financial Inclusion and Related Macroeconomic Variables. Economic Computation And Economic Cybernetics Studies And Research, 54 (3/2020), 179–195. https://doi.org/10.24818/18423264/54.3.20.11
- Makedon, V., Trachova, D., Myronchuk, V., Opalchuk, R., Davydenko, O. (2024). The Development and Characteristics of Sustainable Finance. Achieving Sustainable Business Through AI, Technology Education and Computer Science, 373–382. https://doi.org/10.1007/978-3-031-73632-2_31
- Ebuzoeme, F. C. (2024). Marketing Strategies and Sales Performance of a Manufacturing Company. International Journal of Current Science Research and Review, 07 (09). https://doi.org/10.47191/ijcsrr/v7-i9-36
- Bolton, R., Gustafsson, A., McColl-Kennedy, J., J. Sirianni, N., K. Tse, D. (2014). Small details that make big differences. Journal of Service Management, 25 (2), 253–274. https://doi.org/10.1108/josm-01-2014-0034
- Evans, R. T., Chitnomrath, T., Christopher, T. (2013). Successful turnaround strategy: Thailand evidence. Journal of Accounting in Emerging Economies, 3 (2), 115–124. https://doi.org/10.1108/20421161311288848
- Metelenko, N. G., Kovalenko, O. V., Makedon, V., Merzhynskyi, Y. K., Rudych, A. I. (2019). Infrastructure security of formation and development of sectoral corporate clusters. Journal of Security and Sustainability Issues, 9 (1), 77–89. https://doi.org/10.9770/jssi.2019.9.1(7)
- Müller, J. M., Buliga, O., Voigt, K.-I. (2021). The role of absorptive capacity and innovation strategy in the design of industry 4.0 business Models - A comparison between SMEs and large enterprises. European Management Journal, 39 (3), 333–343. https://doi.org/10.1016/j.emj.2020.01.002
- Umar, M. A. (2023). Corporate Restructuring. International Journal of Strategic Decision Sciences, 14 (1), 1–11. https://doi.org/10.4018/ijsds.319974
- Ramos, R., Rita, P., Vong, C. (2023). Mapping research in marketing: trends, influential papers and agenda for future research. Spanish Journal of Marketing - ESIC, 28 (2), 187–206. https://doi.org/10.1108/sjme-10-2022-0221
- McGrath, P. J. (2024). Human resource management practices in corporate restructuring: a review and agenda for future research. Personnel Review. https://doi.org/10.1108/pr-02-2024-0159
- Sozuer, S., Carpenter, G. S., Kopalle, P. K., McAlister, L. M., Lehmann, D. R. (2020). The past, present, and future of marketing strategy. Marketing Letters, 31 (2-3), 163–174. https://doi.org/10.1007/s11002-020-09529-5
- Moorman, C., van Heerde, H. J., Moreau, C. P., Palmatier, R. W. (2023). Marketing in the Health Care Sector: Disrupted Exchanges and New Research Directions. Journal of Marketing, 88 (1), 1–14. https://doi.org/10.1177/00222429231213154
- Varadarajan, R. (2009). Strategic marketing and marketing strategy: domain, definition, fundamental issues and foundational premises. Journal of the Academy of Marketing Science, 38 (2), 119–140. https://doi.org/10.1007/s11747-009-0176-7
- Makedon, V., Kostyshyna, T., Tuzhylkina, O., Stepanova, L., Filippov, V. (2019). Ensuring the efficiency of integration processes in the international corporate sector on the basis of strategic management. Academy of Strategic Management Journal, 18 (1). Available at: https://www.abacademies.org/articles/Ensuring-the-efficiency-of-integration-processes-in-the-international-corporate-sector-on-the-basis-of-strategic-management-1939-6104-18-SI-1-452.pdf
- Wang, X., Bendle, N., Pan, Y. (2024). Beyond text: Marketing strategy in a world turned upside down. Journal of the Academy of Marketing Science, 52 (4), 939–954. https://doi.org/10.1007/s11747-023-01000-x
- Ukrainian Association of enterprises of textile & leather industry. Available at: https://ukrlegprom.org/en/
Downloads
Published
How to Cite
Issue
Section
License
Copyright (c) 2025 Viacheslav Makedon, Valentin Myachin, Polina Sokol, Svitlana Hordiichuk

This work is licensed under a Creative Commons Attribution 4.0 International License.
The consolidation and conditions for the transfer of copyright (identification of authorship) is carried out in the License Agreement. In particular, the authors reserve the right to the authorship of their manuscript and transfer the first publication of this work to the journal under the terms of the Creative Commons CC BY license. At the same time, they have the right to conclude on their own additional agreements concerning the non-exclusive distribution of the work in the form in which it was published by this journal, but provided that the link to the first publication of the article in this journal is preserved.
A license agreement is a document in which the author warrants that he/she owns all copyright for the work (manuscript, article, etc.).
The authors, signing the License Agreement with TECHNOLOGY CENTER PC, have all rights to the further use of their work, provided that they link to our edition in which the work was published.
According to the terms of the License Agreement, the Publisher TECHNOLOGY CENTER PC does not take away your copyrights and receives permission from the authors to use and dissemination of the publication through the world's scientific resources (own electronic resources, scientometric databases, repositories, libraries, etc.).
In the absence of a signed License Agreement or in the absence of this agreement of identifiers allowing to identify the identity of the author, the editors have no right to work with the manuscript.
It is important to remember that there is another type of agreement between authors and publishers – when copyright is transferred from the authors to the publisher. In this case, the authors lose ownership of their work and may not use it in any way.





