Оцінка архітектур глибокого навчання для прогнозування викидів CO2: підходи TCN, LSTM та гібридний з оптимізацією гіперпараметрів
DOI:
https://doi.org/10.15587/1729-4061.2025.331523Ключові слова:
прогнозування CO2, глибоке навчання, випадковий пошук, байєсівська оптимізація, гіперпараметр, точністьАнотація
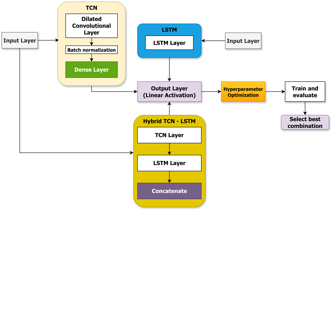
Об'єктом дослідження є прогнозування викидів CO2 за допомогою моделей глибокого навчання. Проблема полягає в розробці точних моделей, здатних обробляти часові залежності та періодичні закономірності в даних CO2. Для вирішення цієї проблеми оцінюються три моделі глибокого навчання – часова згорткова мережа (TCN), довга короткочасна пам'ять (LSTM) та гібридна TCN-LSTM. Ці моделі оптимізовані за допомогою випадкового пошуку та байєсівської оптимізації. Результати показують, що гібридна модель TCN-LSTM, оптимізована за допомогою випадкового пошуку, працює найкраще, досягаючи MAE: 1,0269, R2: 0,9305 та MAPE: 4,47%. TCN чудово справляється з фіксацією періодичних закономірностей за допомогою розширених згорток, тоді як LSTM обробляє довгострокові залежності. Їхня інтеграція поєднує ці сильні сторони, підвищуючи точність. Оптимальні гіперпараметри (швидкість навчання: 0,000539, коефіцієнт відсіву: 0,5) підвищують стійкість. Випадковий пошук перевершує байєсівську оптимізацію в навігації складними просторами пошуку та уникненні локальних оптимумів. Ключові висновки включають здатність гібридної моделі враховувати короткострокову періодичність та довгострокові тенденції, а також надійність випадкового пошуку порівняно з байєсівськими методами в цьому контексті. Ці дані вдосконалюють методології прогнозування часових рядів та підтримують надійні прогностичні рамки. Практично вони допомагають екологічній політиці, енергетичному плануванні та торгівлі вуглецем, дозволяючи приймати рішення на основі даних щодо скорочення викидів. Однак, для впровадження потрібні високоякісні історичні дані та достатні обчислювальні ресурси
Посилання
- DeAngelo, J., Azevedo, I., Bistline, J., Clarke, L., Luderer, G., Byers, E., Davis, S. J. (2021). Energy systems in scenarios at net-zero CO2 emissions. Nature Communications, 12 (1). https://doi.org/10.1038/s41467-021-26356-y
- Zhao, Y., Liu, L., Wang, A., Liu, M. (2023). A novel deep learning based forecasting model for carbon emissions trading: A comparative analysis of regional markets. Solar Energy, 262, 111863. https://doi.org/10.1016/j.solener.2023.111863
- Wei, X., Xu, Y. (2023). Research on carbon emission prediction and economic policy based on TCN-LSTM combined with attention mechanism. Frontiers in Ecology and Evolution, 11. https://doi.org/10.3389/fevo.2023.1270248
- Chen, C., Guo, J., Zhang, L., Wu, X., Yang, Z. (2024). Robust multi-scale time series prediction for building carbon emissions with explainable deep learning. Energy and Buildings, 312, 114159. https://doi.org/10.1016/j.enbuild.2024.114159
- Hanifi, S., Cammarono, A., Zare-Behtash, H. (2024). Advanced hyperparameter optimization of deep learning models for wind power prediction. Renewable Energy, 221, 119700. https://doi.org/10.1016/j.renene.2023.119700
- Yin, H., Yin, Y., Li, H., Zhu, J., Xian, Z., Tang, Y. et al. (2025). Carbon emissions trading price forecasting based on temporal-spatial multidimensional collaborative attention network and segment imbalance regression. Applied Energy, 377, 124357. https://doi.org/10.1016/j.apenergy.2024.124357
- Gong, M., Zhang, Y., Li, J., Chen, L. (2024). Dynamic spatial–temporal model for carbon emission forecasting. Journal of Cleaner Production, 463, 142581. https://doi.org/10.1016/j.jclepro.2024.142581
- Chen, J., Cui, Y., Zhang, X., Yang, J., Zhou, M. (2024). Temporal Convolutional Network for Carbon Tax Projection: A Data-Driven Approach. Applied Sciences, 14 (20), 9213. https://doi.org/10.3390/app14209213
- Rafi, M. A., Rodrigues, G. N., Mir, M. N. H., Bhuiyan, M. S. M., Mridha, M. F., Islam, M. R., Watanobe, Y. (2025). A Hybrid Temporal Convolutional Network and Transformer Model for Accurate and Scalable Sales Forecasting. IEEE Open Journal of the Computer Society, 6, 380–391. https://doi.org/10.1109/ojcs.2025.3538579
- Liu, X., Yang, L., Du, J., Zhang, H., Hu, J., Chen, A., Lv, W. (2024). Carbon and air pollutant emissions forecast of China’s cement industry from 2021 to 2035. Resources, Conservation and Recycling, 204, 107498. https://doi.org/10.1016/j.resconrec.2024.107498
- Shaikh, A. K., Nazir, A., Khalique, N., Shah, A. S., Adhikari, N. (2023). A new approach to seasonal energy consumption forecasting using temporal convolutional networks. Results in Engineering, 19, 101296. https://doi.org/10.1016/j.rineng.2023.101296
- Li, Q., Ren, X., Zhang, F., Gao, L., Hao, B. (2024). A novel ultra-short-term wind power forecasting method based on TCN and Informer models. Computers and Electrical Engineering, 120, 109632. https://doi.org/10.1016/j.compeleceng.2024.109632
- Liu, S., Xu, T., Du, X., Zhang, Y., Wu, J. (2024). A hybrid deep learning model based on parallel architecture TCN-LSTM with Savitzky-Golay filter for wind power prediction. Energy Conversion and Management, 302, 118122. https://doi.org/10.1016/j.enconman.2024.118122
- Tahir, M. F., Yousaf, M. Z., Tzes, A., El Moursi, M. S., El-Fouly, T. H. M. (2024). Enhanced solar photovoltaic power prediction using diverse machine learning algorithms with hyperparameter optimization. Renewable and Sustainable Energy Reviews, 200, 114581. https://doi.org/10.1016/j.rser.2024.114581
- Mahmoud, A., Mohammed, A. (2024). Leveraging Hybrid Deep Learning Models for Enhanced Multivariate Time Series Forecasting. Neural Processing Letters, 56 (5). https://doi.org/10.1007/s11063-024-11656-3
- Ritchie, H., Rosado, P., Roser, M. (2023). CO2 and Greenhouse Gas Emissions. Our World in Data. https://ourworldindata.org/co2-and-greenhouse-gas-emissions
- Barzani, A. R., Pahlavani, P., Ghorbanzadeh, O., Gholamnia, K., Ghamisi, P. (2024). Evaluating the Impact of Recursive Feature Elimination on Machine Learning Models for Predicting Forest Fire-Prone Zones. Fire, 7 (12), 440. https://doi.org/10.3390/fire7120440
- Wang, M., Qin, F. (2024). A TCN-Linear Hybrid Model for Chaotic Time Series Forecasting. Entropy, 26 (6), 467. https://doi.org/10.3390/e26060467
- Yao, J., Cai, Z., Qian, Z., Yang, B. (2023). A noval approach based on TCN-LSTM network for predicting waterlogging depth with waterlogging monitoring station. PLOS ONE, 18 (10), e0286821. https://doi.org/10.1371/journal.pone.0286821
- Dong, J., Liu, X., Su, R., Xu, H., Yu, T. (2025). TCN-Transformer Deep Network with Random Forest for Prediction of the Chemical Synthetic Ammonia Process. ACS Omega, 10 (2), 2269–2279. https://doi.org/10.1021/acsomega.4c09634
- Kong, F., Song, J., Yang, Z. (2022). A novel short-term carbon emission prediction model based on secondary decomposition method and long short-term memory network. Environmental Science and Pollution Research, 29 (43), 64983–64998. https://doi.org/10.1007/s11356-022-20393-w
- Xie, T., Huang, Z., Tan, T., Chen, Y. (2024). Forecasting China’s agricultural carbon emissions: A comparative study based on deep learning models. Ecological Informatics, 82, 102661. https://doi.org/10.1016/j.ecoinf.2024.102661
- Bi, J., Zhang, X., Yuan, H., Zhang, J., Zhou, M. (2022). A Hybrid Prediction Method for Realistic Network Traffic With Temporal Convolutional Network and LSTM. IEEE Transactions on Automation Science and Engineering, 19 (3), 1869–1879. https://doi.org/10.1109/tase.2021.3077537
- Ankalaki, S., Thippeswamy, M. N. (2023). A novel optimized parametric hyperbolic tangent swish activation function for 1D-CNN: application of sensor-based human activity recognition and anomaly detection. Multimedia Tools and Applications, 83 (22), 61789–61819. https://doi.org/10.1007/s11042-023-15766-3
- Sunkari, S., Sangam, A., P., V. S., M., S., Raman, R., Rajalakshmi, R., S., T. (2024). A refined ResNet18 architecture with Swish activation function for Diabetic Retinopathy classification. Biomedical Signal Processing and Control, 88, 105630. https://doi.org/10.1016/j.bspc.2023.105630
- Harumy, T. H. F., Zarlis, M., Lydia, M. S., Efendi, S. (2023). A novel approach to the development of neural network architecture based on metaheuristic protis approach. Eastern-European Journal of Enterprise Technologies, 4 (4 (124)), 46–59. https://doi.org/10.15587/1729-4061.2023.281986
- Harumy, T. H. F., Br Ginting, D. S., Manik, F. Y., Alkhowarizmi, A. (2024). Developing an early detection model for skin diseases using a hybrid deep neural network to enhance health independence in coastal communities. Eastern-European Journal of Enterprise Technologies, 6 (9 (132)), 71–85. https://doi.org/10.15587/1729-4061.2024.313983
##submission.downloads##
Опубліковано
Як цитувати
Номер
Розділ
Ліцензія
Авторське право (c) 2025 Roni Yunis, Tengku Henny Febriana Harumy, Syahril Efendi

Ця робота ліцензується відповідно до Creative Commons Attribution 4.0 International License.
Закріплення та умови передачі авторських прав (ідентифікація авторства) здійснюється у Ліцензійному договорі. Зокрема, автори залишають за собою право на авторство свого рукопису та передають журналу право першої публікації цієї роботи на умовах ліцензії Creative Commons CC BY. При цьому вони мають право укладати самостійно додаткові угоди, що стосуються неексклюзивного поширення роботи у тому вигляді, в якому вона була опублікована цим журналом, але за умови збереження посилання на першу публікацію статті в цьому журналі.
Ліцензійний договір – це документ, в якому автор гарантує, що володіє усіма авторськими правами на твір (рукопис, статтю, тощо).
Автори, підписуючи Ліцензійний договір з ПП «ТЕХНОЛОГІЧНИЙ ЦЕНТР», мають усі права на подальше використання свого твору за умови посилання на наше видання, в якому твір опублікований. Відповідно до умов Ліцензійного договору, Видавець ПП «ТЕХНОЛОГІЧНИЙ ЦЕНТР» не забирає ваші авторські права та отримує від авторів дозвіл на використання та розповсюдження публікації через світові наукові ресурси (власні електронні ресурси, наукометричні бази даних, репозитарії, бібліотеки тощо).
За відсутності підписаного Ліцензійного договору або за відсутністю вказаних в цьому договорі ідентифікаторів, що дають змогу ідентифікувати особу автора, редакція не має права працювати з рукописом.
Важливо пам’ятати, що існує і інший тип угоди між авторами та видавцями – коли авторські права передаються від авторів до видавця. В такому разі автори втрачають права власності на свій твір та не можуть його використовувати в будь-який спосіб.






